Finally, you had enough gold to take a break from the adventurer’s life and enjoy a sea-side vacation, but an evil sorcerer just had to show up and ruin your plans.
Finished in Spring 2022, school project. I was the sole developer.
Genre: Action Adventure
Platform: PC
Made with Unreal Engine
Argal’s Invasion was developed during the final few weeks of my 3D Level Design class at Academy of Art University and was my final for the class.
Skills used:
– Level design and documentation
– Map design
– Unreal Engine
– Blueprint scripting
– 3D grayboxing
To begin, I considered the background, story, and setting, then created a mission walkthrough for the level.
In retrospect, the scope I detailed in the walkthrough was too big. Many details were simplified as I created the level. In my experience, this is a common pattern in game development and is perfectly fine as long as there is continuous communication between leads and other team members. This communication will ensure that the game’s quality is still protected.
After detailing the walkthrough for the level, I began work on creating the level map. First, I gathered reference for my main landmarks and areas. These reference photos helped with inspiration and also provided some visual guidance when I began to lay out the level.
After gathering reference, I created the top-down map while considering the path the player would take through the level.
Finally, before beginning design work in-engine, I created an asset list. The reason for all this up-front planning is to allow for your level design ideas to be discussed with the design team and approved by the level design lead and game director before spending too much time on grayboxing. It also helps with identifying issues with the overall game experience before it becomes more costly to fix.
Now, it was time to begin designing the level in Unreal. The important things to do at this stage are:
– ensuring a believable scale
– testing the player path and sight-lines
– nailing down the overall progression
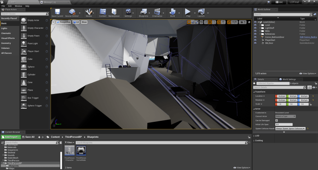
What I soon realized was that the player path had a bit too much backtracking at the beginning. With feedback from my peers and instructor, I was able to reduce the size of the level and simplify the player path. Now, there was more time to focus on gameplay, dialog, and event scripting.
With plenty of feedback, iteration, and playtesting, the level was complete. Finally, I put in lighting (mainly point lights and spotlights) to make sure that the spaces within the level had the correct mood and important areas were visible. Check out the video at the top of the page to see the entire level in action!
If you’d like to download the playable build or project files, visit this google drive folder.
Thanks for reading! Please feel free to reach out at rieson.blumer@gmail.com if you have any questions or opportunities you’d like to talk about.










































